汽车是一种陆路交通工具,其使用的环境、气候、道路条件复杂而多变,为此它需要有良好的耐候、耐蚀、耐擦伤及抗石击的特性,即应在日晒、雨淋、风沙冲击、干湿交替、冷热变换、盐雾与酸雨侵蚀的环境下,具有良好的保光、保色、不粉化、不脱落、不起泡、不锈蚀能力。此外,覆盖在车身表面的油漆涂装层还是汽车一层美丽的外装,对于绝大多数用户而言,往往外观是决定是否购买某车的主要因素。由此可见,汽车涂装应具有防护和装饰二大功效。
汽车车身涂装工艺
典型的轿车车身涂装线一般由漆前磷化处理线、阴极电泳底漆线、密封车底涂料涂装线、中涂线、面漆线和后处理线六条生产线组成。
典型车身涂层的构成

1.前处理工艺-磷化处理
为获得汽车涂层的耐久性、耐腐蚀性,汽车车身都采用磷化处理作为涂装的前处理,磷化膜的功能是提高涂布在其上的涂膜(电泳涂膜)的附着力和耐蚀性。
前处理工艺流程图
2.阴极电泳涂装工艺-底涂
阴极电泳涂装工艺经20多年的不断完善,已成为最成熟的汽车车身、车轮和车架等底涂技术之一,对汽车车身而言,至今尚无替代它的更先进的涂底漆的方法。
电泳漆使车身获得防锈、防冲击、耐腐蚀等性能。而且电泳相比于其他的喷涂来说,具有更好的涂装均一完整性,可以涂装到汽车车架、零件等结构件的内腔、夹缝等隐蔽的内部,大大提高了工件内腔的防腐。
阴极电泳涂装流程图

3.密封及车底涂料工艺
为使汽车车身具有很好的密封性、防锈性、耐久性和舒适性,构成车身的壁板的接合面上都需涂密封材料,同时,为防止汽车底部被飞石等击伤,涂膜击伤,露出钢板,短期间就生锈,汽车底部需涂布车底涂料。密封及车底涂料涂装线布置在电泳底漆供干后,涂中涂线之前,现今密封和车底涂料都采用PVC系列材料,故该线又简称为PVC涂装线。
密封及车底涂料工艺流程图

密封和车底涂层重复涂装的示意图

4.中涂工艺
汽车中涂涂装的目的是底漆、面漆涂膜的保护和“装饰”。底漆用的阴极电泳涂料的主要功能是对钢板的附着力和防锈力,涂面漆的主要目的是美观和耐候性等。因而涂料的颜料、树脂组成等的设计是有差异的。面漆直接涂在底漆层上,附着力较差,透过面漆涂膜的紫外线使耐候性差的电泳涂膜产生粉化,短期内引起漆膜剥离和生锈.为此,在底漆涂层与面漆涂层中间涂中间涂料,以此来提高涂层的附着力和涂膜的耐久性。
中涂工艺流程图

5.面漆线
面漆包括色漆和清漆,面漆涂装的目的是车体外板的装饰和保护,色漆工艺与前述中涂工艺很相像,某些具体操作细节略有差异,在此不再复述。
汽车面漆的颜色一般可分为本色(solidcolour)和金属闪光色(metaliccolour,金属闪光色和珠光色)两大类。
本色而漆和闪光色面漆涂装的工艺方法比较:

6.涂面漆后的后处理涂装工艺
面漆喷涂后经晾干、烘干、冷却进人最终质量检查工序。按产品标准或技术条件检查验收,分合格品、经补修饰后合格品和需大返修的不合格品,并统计一次合格率(严格的只算合格品,一般也包括经小修饰后的合格品)。合格品按需进行以下后处理工序。
①抛光蜡
抛光是使面漆涂层具有柔和、稳定的光泽,使漆面更加平滑,这是提高涂层装饰性的一种手段。
②涂保护蜡
为进一步提高被涂物件的耐腐蚀性和防止涂膜在储运过程被损坏,在涂装后进行涂蜡后处理。汽车外表保护蜡层或保护膜对需经海运的商品车能起到较好的封存作用,防止海水、高温潮湿和日晒的侵蚀。
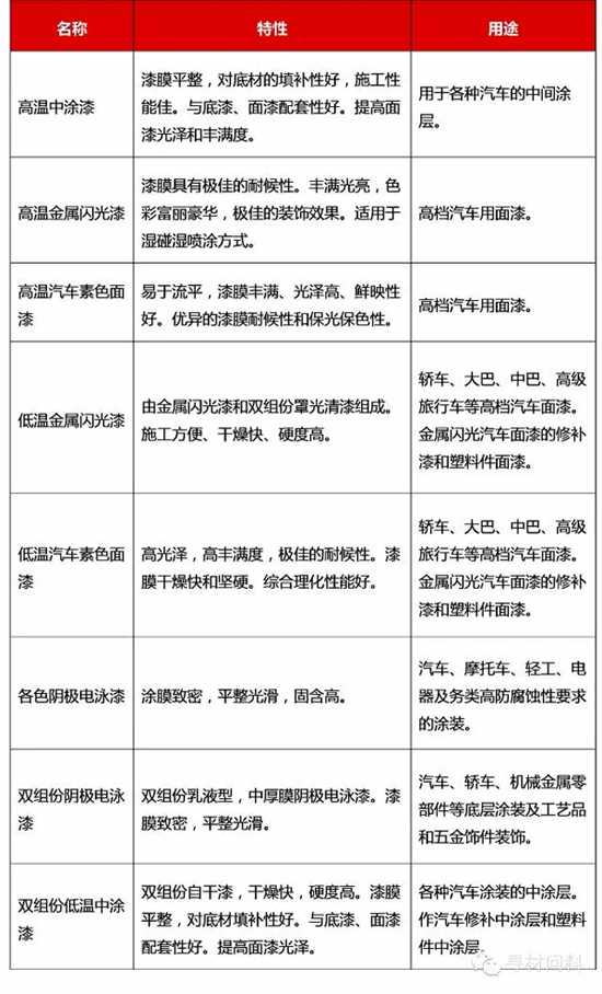
汽车漆种类:

闻名汽车涂料供应商(排名不分先后):
Sikkens新劲
PPG
巴斯夫BASF
杜邦Dupont
关西KansaiPaint
上海金力泰化工
奥博涂料
湖南湘江涂料
长春华日涂料
福建鑫展旺集团有限公司
广东三和化工科技有限公司
欧利生涂料(天津)有限公司
上海汉高表面技术有限公司
上海珊德涂料有限公司
十堰东风韩都油化有限公司
武汉华森塑胶有限公司
中涂化工(上海)有限公司
本文来自慧聪涂料